優質的服務流程
· quality of service processes ·

需求溝通傾聽客戶需求,了解用戶使用環境和現場工況
方案設計根據現場實際工況,針對性出具解決方案
合同簽訂技術和商務規范確認,簽訂合作協議
產品制作選擇最優質的元器件,嚴格按照技術協議
調試安裝現場規范安裝,靜態動態調試,分析儀運行
售后服務后續維護,持續跟進,終身維修

全國熱線
銷售熱線
公司地址山東濟南市槐蔭區太平河南路1567號均和云谷濟南匯智港6號樓
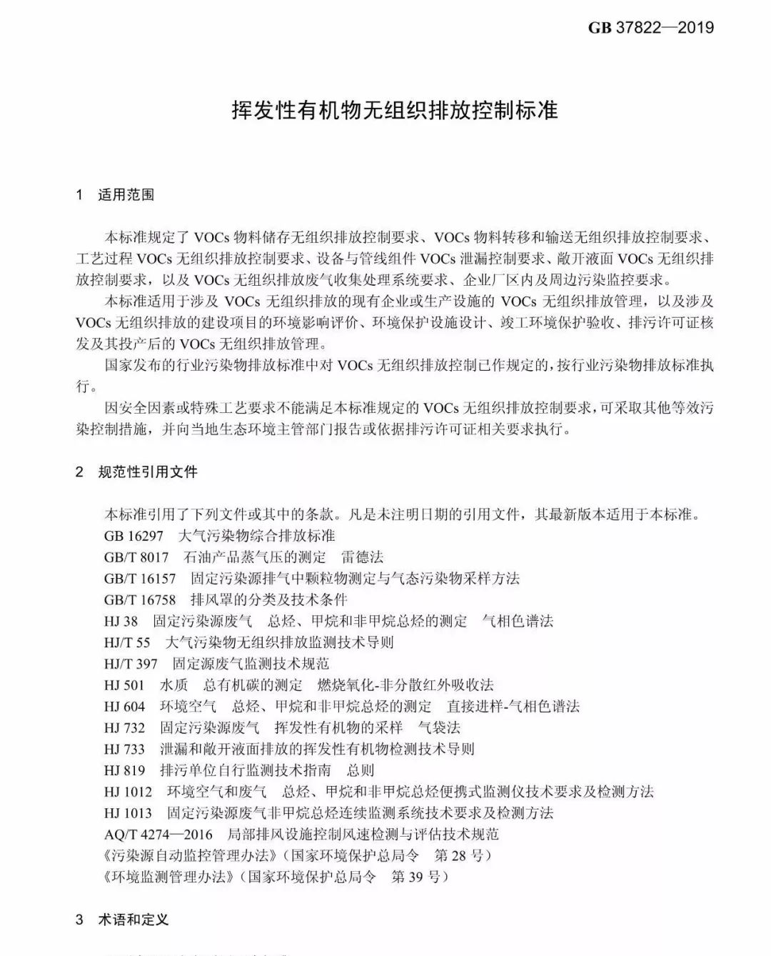
日前,環境部發布了《揮發性有機物無組織排放控制標準》(GB 37822—2019)。
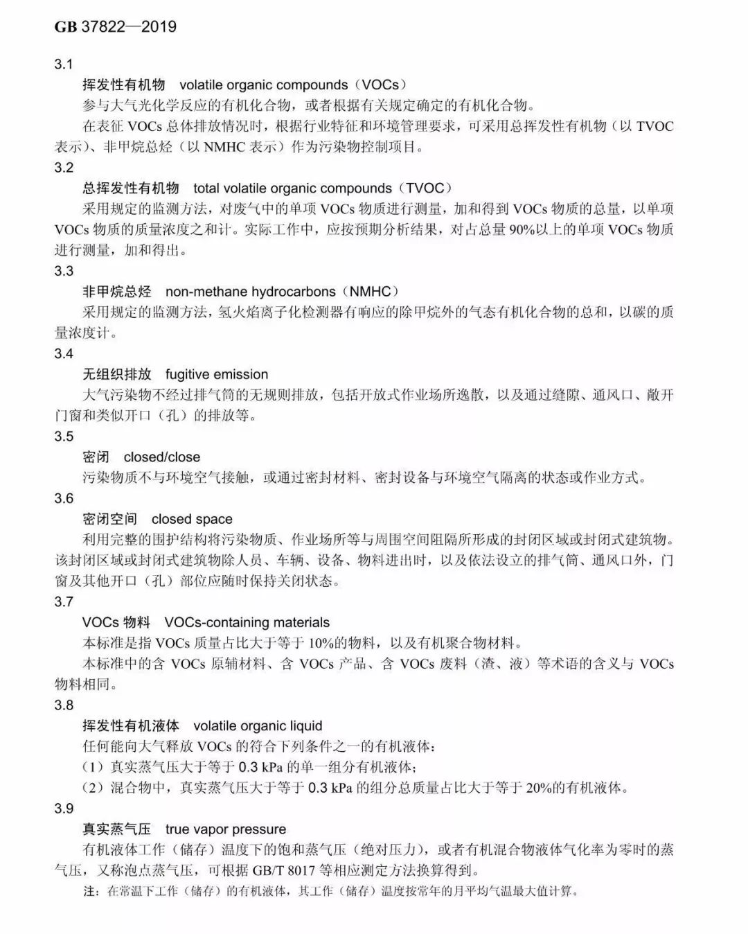
標準中的揮發性有機物(VOCs)是指參與大氣光化學反應的有機化合物、或者根據有關規定確定的有機化合物。在表征VOCs排放情況時,根據行業特征和環境管理要求,可采用總揮發性有機物(TVOCs)、非甲烷總烴(NMHC)作為污染物控制標準。
標準規定了 VOCs物料儲存無組織排放控制要求、VOCs物料轉移和輸送無組織排放控制要求、工藝過程 VOCs無組織排放控制要求、設備與管線組件 VOCs泄漏控制要求、敞開液面 VOCs無組織排放控制要求,以及 VOCs無組織排放廢氣收集處理系統要求、企業廠區內及周邊污染監控要求。
根據標準要求,廠界及周邊VOCs監控要求執行GB16297或相關行業標準,地方環保局可以實施適合當地環境保護需要的方案。

揮發性有機物無組織排放控制標準
Standard for fugitive emission of volatile organic compounds
( GB 37822—2019 2019-07-01實施)
為貫徹《中華人民共和國環境保護法》《中華人民共和國大氣污染防治法》,防治環境污染,改善環境質量,加強對 VOCs 無組織排放的控制和管理,制定本標準。本標準規定了 VOCs 物料儲存無組織排放控制要求、VOCs 物料轉移和輸送無組織排放控制要求、工藝過程 VOCs 無組織排放控制要求、設備與管線組件 VOCs 泄漏控制要求、敞開液面 VOCs 無組織排放控制要求,以及 VOCs 無組織排放廢氣收集處理系統要求、企業廠區內及周邊污染監控要求。本標準為首次發布。















山東新澤儀器有限公司專注cems煙氣在線監測系統、voc在線監測設備、氨逃逸分析儀、過程氣體分析系統、氣體分析儀等產品。 新澤儀器在成立之初就以客戶體驗為中心,始終以產品質量為發展的基石,致力于打造氣體分析儀行業的一線品牌。山東新澤儀器有限公司將始終以的技術與管理、真誠的服務和求精務實的工作作風,在開拓進取的道路上不斷奮進。lm


需求溝通傾聽客戶需求,了解用戶使用環境和現場工況
方案設計根據現場實際工況,針對性出具解決方案
合同簽訂技術和商務規范確認,簽訂合作協議
產品制作選擇最優質的元器件,嚴格按照技術協議
調試安裝現場規范安裝,靜態動態調試,分析儀運行
售后服務后續維護,持續跟進,終身維修